- • 2026全球最美大学公布:39...
- • 2026上海公务员拟录用名单出...
- • 重磅 | QS 2026世界大...
- • 共商新机遇,助力教育国际合作—...
- • 打破 “水硕” 偏见 | 国网...
- 手机:
- 18171447476
- 电话:
- 027-87058188
- 邮箱:
- 1349690850@qq.com
- 地址:
- 湖北省武汉市洪山路2号湖北科教大厦B座14楼
【导读】2026 考研初试成绩已公布,有人跻身复试,有人徘徊调剂,也有人陷入二战的纠结。但考研从不是人生的唯一答案,当国内升学赛道愈发拥挤,转战马来西亚读硕士已成考研后最优解 ——现在启动准备,今年 9 月就能顺利入学,无缝衔接学业不浪费时间,低成本拿下世界百强名校学历,回国可做留服认证,考公、就业、落户全认可。

马来西亚凭借灵活的入学机制、硬核的教育实力、亲民的留学成本,成为考研后留学的 “黑马之选”,无需空耗一年二战,不用承担英美留学的天价开支,用 1-2 年时间完成学历逆袭,让考研的遗憾,变成人生的新起点。
很多考生担心 “现在准备太晚”,但马来西亚的留学节奏,恰恰为考研党量身定制,时间衔接零浪费,流程简单易操作:
入学窗口灵活,秋季入学倒计时可冲
马来西亚公立大学每年 2 次入学(2 月 / 9 月),私立大学及国际名校分校可达 3 次,2 月出分后立即准备,4-5 月递交申请,9 月即可顺利入学,从出分到入学仅 6-7 个月,比二战至少节省 1 年时间;若想更从容筹备,也可衔接 2027 年 2 月入学,间隔期仅 11 个月,远短于国内 “二战 + 读研” 的 3-4 年周期。
申请流程高效,无统考少等待
马来西亚硕士采用申请制,无需参加额外入学考试,院校审核周期仅 2-4 周,最快 1 个月即可拿到录取通知书;无雅思成绩也可先申语言班,4 周即可结业,不耽误主课入学,全程节奏可控,告别考研后的漫长空等。
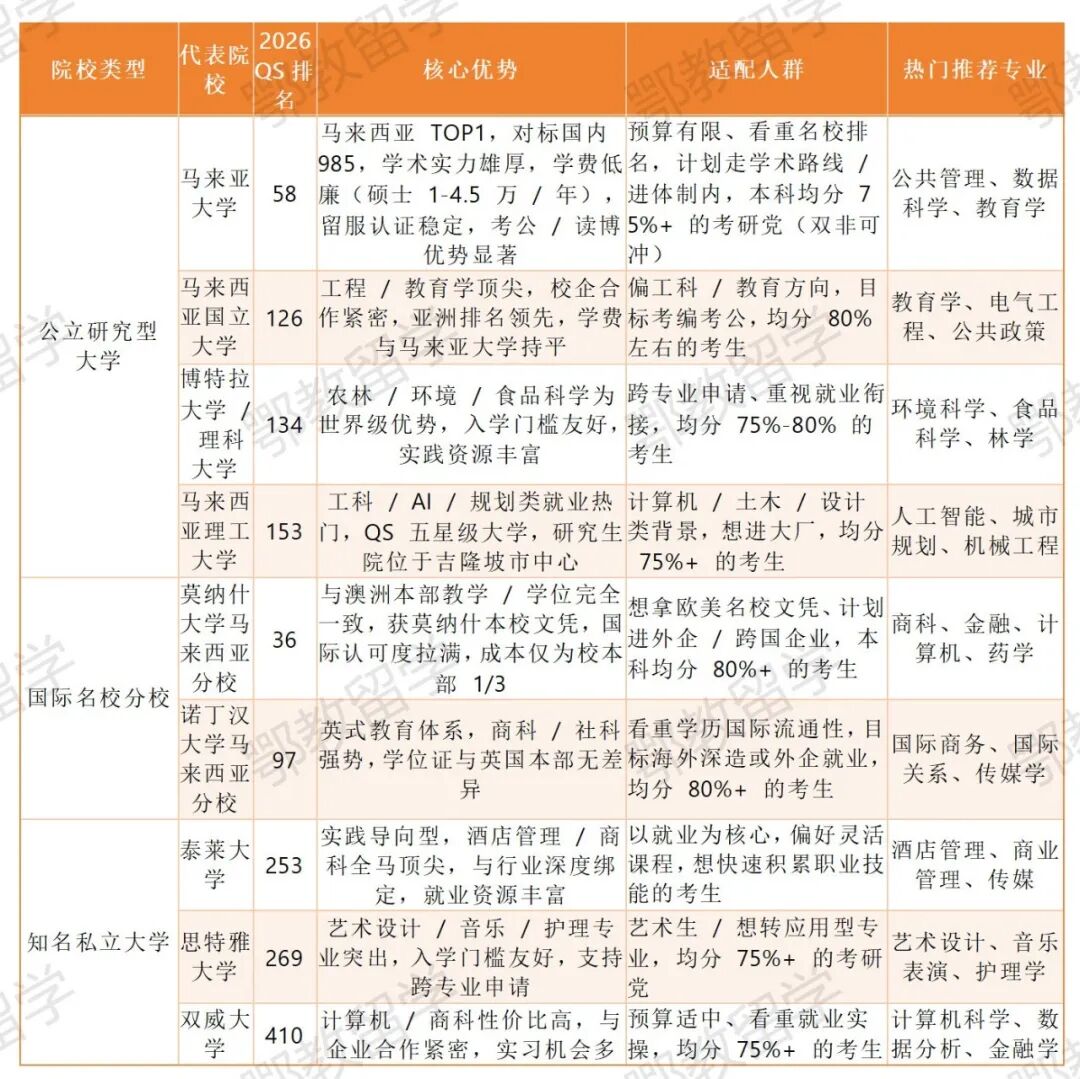
结合 2026 QS 世界大学排名,马来西亚院校分三大类,精准匹配不同本科背景、留学预算和职业规划的考研党,均分 75 + 即可申请,跨专业、双非本科均有机会,每类院校各有优势,按需选择不踩坑:

✅ 关键提醒:莫纳什、诺丁汉马来西亚分校的学位证与英美本部完全一致,留服认证后等同于英美名校学历,性价比碾压直接去英美留学!
从现在到 9 月入学,分 5 个阶段推进,每一步目标明确,零基础也能照着执行,避开慌乱与失误,确保无缝衔接:
阶段 1:2-3 月 选校定位 + 材料筹备(核心冲刺期)
选校:根据本科均分、专业背景、预算筛选 2-3 所院校(冲刺 1 所 + 稳妥 1 所 + 保底 1 所); 材料:准备本科毕业证 / 学位证(应届生用在读证明)、中英文成绩单、护照、证件照,同步撰写个人陈述、推荐信(部分院校要求),无需考研成绩,纯本科背景申请。
阶段 2:3-4 月 语言备考 + 递交申请(关键节点)
语言:报考 UKVI 雅思(要求 5.5-6.5,不同院校略有差异),无雅思可先申请条件录取,后续补成绩或读语言班; 递交:整理全套材料后正式向院校递交申请,考研过线考生可同步准备复试,双赛道不冲突。
阶段 3:4-5 月 确认 offer + 缴纳留位费(锁定学位)
院校陆续发放录取,收到 offer 后 1-2 周内缴纳留位费(金额不高,可抵扣学费),锁定 9 月入学学位; 未考出语言成绩的尽快完成考试,将条件录取更换为无条件录取,同步申请学校宿舍(公立院校宿舍性价比高)。
阶段 4:5-7 月 办理签证(流程简单,通过率 95%+)
通过马来西亚 EMGS 系统提交签证材料,无需存款证明,院校会同步为学生申请入境批准信; 签证办理周期 2-4 周,通过率极高,全程无需繁琐手续,节省时间精力。
阶段 5:8-9 月 行前准备 + 入境入学(无缝衔接)
行前:购买往返机票、准备行李,了解当地生活常识(华人占比 23.2%,中文普及,适应无压力); 入境:申请电子签证(eVisa),顺利入境马来西亚,9 月正式开启硕士生涯。
马来西亚硕士申请无硬性考研分数要求,以本科背景为核心评估标准,门槛低、包容性强,符合以下条件即可申请:
本科毕业并取得双证(应届生可提供在读证明),GPA≥2.75(均分 75%+),部分顶尖院校要求均分 80%+;
雅思 5.5-6.5(托福 80+),无语言成绩可配语言班,四六级 / 专四专八成绩不被认可;
接受跨专业申请,无工作经验要求(部分商科专业可提供实习证明加分),材料需提供原件及公证翻译件。
马来西亚留学的核心优势之一就是成本可控,费用透明,全年总花费远低于英美澳加,甚至低于国内部分中外合作办学项目,工薪家庭也能轻松承担,无隐形消费:
学费:分院校阶梯收费,性价比拉满
公立院校:硕士学费 1-4.5 万人民币 / 年,专业间差价小; 私立院校:硕士学费 3-4 万人民币 / 年; 国际名校分校:硕士学费 5-8 万人民币 / 年(仅为英美本部的 1/3)。
生活费:与国内新一线持平,每月 1500-3000 元
住宿:公立院校宿舍双人间 600-800 元 / 月,校外租房单间 1000-1500 元 / 月; 饮食:当地物价亲民,自己做饭每月 1000 元左右,外出就餐 1500-2000 元 / 月; 交通:公共交通为主,每月交通费 300-500 元,出行便捷。
总费用:年均 8-15 万人民币
公立院校:8-10 万 / 年(学费 + 生活费),性价比最高; 私立院校:10-12 万 / 年; 国际名校分校:12-15 万 / 年。
对比参考:英国一年制硕士 35-50 万,国内二战每年 3-5 万且无学历产出,马来西亚留学的高性价比一目了然。
考研出分→今年 9 月入学,1-2 年即可毕业,比国内 3 年制专硕早 1-2 年进入职场,提前积累工作经验,抢占北京、上海等一线城市落户年龄窗口(硕士不超 30 岁);
所有推荐院校均在教育部留服认证名单内,认证后等同于国内硕士学历,考公、考编、落户、职称评定全适用,国际认可度高,可无缝衔接欧美读博;
99% 院校全英文授课,无需学小语种;华人占比高,中文普及,生活沟通无障碍;吉隆坡飞深圳仅 3 小时,往返国内便捷,家人探望成本低;
签证办理无需存款证明,流程简单,通过率 95%+;留学生可每周合法工作 20 小时,假期全职工作,补贴生活费的同时积累本地工作经验;
申请包容性强
接受双非本科、跨专业申请,无考研分数限制,以本科综合实力说话,给考研失利的学子 “第二次升学机会”;
社会环境优质
马来西亚社会稳定,气候宜人,多元文化包容,留学生安全有保障,学习生活环境舒适。
考研只是人生众多选择中的一道题,一次的失利不能定义未来。与其在调剂的纠结、二战的内耗中浪费时间,不如抓住马来西亚留学的黄金机会,现在启动,今年 9 月就能踏入世界百强名校的校园,用 1-2 年时间拿下高含金量海归硕士学历,为自己的就业、落户、职业发展赢得先机。
告别 “一考定终身” 的焦虑,换一条赛道,照样能实现学历逆袭!从考研出分到南洋求学,你的人生,从来都有更多可能。



