- • 2026全球最美大学公布:39...
- • 2026上海公务员拟录用名单出...
- • 重磅 | QS 2026世界大...
- • 共商新机遇,助力教育国际合作—...
- • 打破 “水硕” 偏见 | 国网...
- 手机:
- 18171447476
- 电话:
- 027-87058188
- 邮箱:
- 1349690850@qq.com
- 地址:
- 湖北省武汉市洪山路2号湖北科教大厦B座14楼
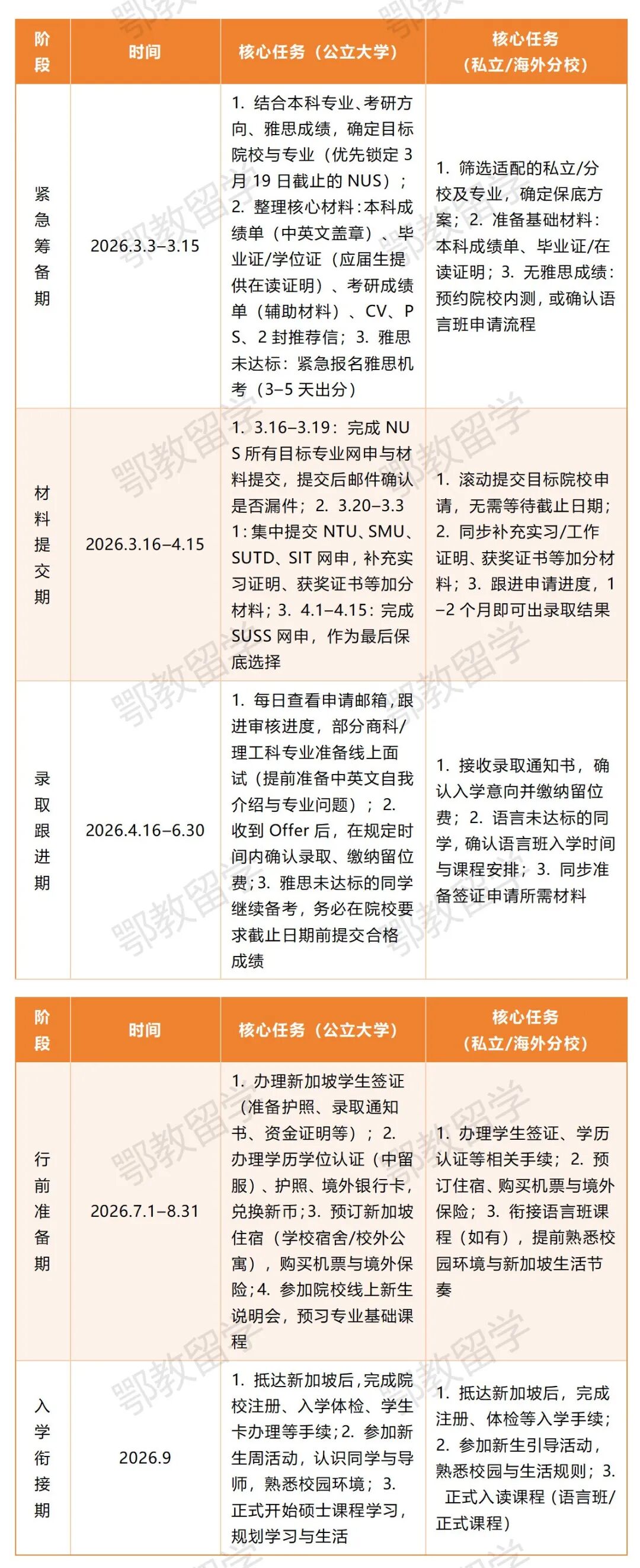
【导读】考研成绩揭晓后,不必困于单一赛道。新加坡公立大学+私立/海外高校分校硕士项目,为你打开升学双通道:公立院校冲顶尖学历,私立/分校保快速入学、灵活适配。2026Fall申请窗口集中在3–4月,部分私立项目滚动招生,完美衔接考研后时间线,覆盖理工、商科、社科、交叉学科,无论背景如何,都能找到适配路径。
本文整合新加坡六所公立大学+四大热门私立/海外分校硕士项目全维度信息,新增考研后申请时间路线表,并补充私立/分校核心优势与申请要点,帮你精准规划、高效冲刺,无缝衔接2026Fall入学。
1. 新加坡国立大学(NUS)|亚洲第1,3月19日截止
排名:2026QS全球第8,亚洲第1
核心优势:工程、计算机、商科、生物医药全球顶尖,与新加坡科技局、淡马锡等顶尖机构深度合作,实习覆盖率85%+,就业率90%+,2025年毕业生平均月薪4873新元(约合人民币2.5万元)
申请截止:2026.3.19(六校最早,务必优先提交,避免错过)
语言要求:雅思6.5及以上(无单项要求,部分专业可接受托福等效成绩)
学制/学费:1–1.5年,学费区间3.0–3.3万新元/年(约合人民币15.5–17万元/年)
开放专业:数字金融科技、计算机、计算机科学与工程、应用商业分析、生物医学信息学、精准健康与医学
2. 南洋理工大学(NTU)|科创标杆,3月31日截止
排名:2026QS全球第12,工程领域全球顶尖
核心优势:人工智能、纳米材料、电子工程等领域研究处于世界前沿,推行“AI全学科渗透”,所有专业嵌入人工智能基础课程,培养适配数字经济的复合型人才,校园被誉为“世界最美校园之一”
申请截止:2026.3.31
语言要求:雅思6.5及以上
学制/学费:1–1.5年,学费区间3.1–3.35万新元/年(约合人民币16–17.3万元/年)
开放专业:人工智能、计算机科学与工程、电子工程、机械工程、数据科学
3. 新加坡管理大学(SMU)|商科精英,3月31日截止
核心优势:商学院跻身世界前1%,拥有AACSB等三重国际认证,以“案例教学+企业实操”为核心,注重培养学生的商业思维与实战能力,毕业生在新加坡金融中心、跨国咨询公司的认可度极高
申请截止:2026.3.31
语言要求:雅思6.5及以上
学制/学费:1–1.5年,学费区间3.3–6.3万新元/年(约合人民币17–32.5万元/年,商科核心专业因教学资源优质,学费相对偏高)
开放专业:工商管理、金融、应用商业分析、社会科学
4. 新加坡科技设计大学(SUTD)|MIT合作,3月31日截止
核心优势:与美国麻省理工学院(MIT)深度合作,以“工程、科技与设计深度融合”为核心特色,摒弃传统分科教学,将设计思维融入所有工科专业,毕业生6个月内就业率达91.5%,平均起薪约5102新币(约合人民币2.6万元)
申请截止:2026.3.31
语言要求:雅思6.5及以上
学制/学费:1–2年,学费区间3.2–3.5万新元/年(约合人民币16.5–18.1万元/年,设计类专业学制偏长,侧重深度研究)
开放专业:设计与人工智能、计算机科学、电子工程、设计创新
5. 新加坡理工大学(SIT)|应用型高性价比,3月31日截止
核心优势:以应用型教育为核心,办学理念为“学以致用、紧密对接产业”,推行“实习+课程”的工学结合模式,专业设置完全贴合新加坡产业实际需求,毕业生就业率长期位居新加坡高校前列,语言门槛最低,性价比突出
申请截止:2026.3.31
语言要求:雅思6.0及以上(六校最低,适配雅思成绩未达到6.5的同学)
学制/学费:1.5年,学费区间2.8–2.9万新元/年(约合人民币14.4–14.9万元/年)
开放专业:电子与电气工程、机械工程
6. 新加坡社科大学(SUSS)|窗口期最长,4月15日截止
核心优势:以社会科学与应用管理为核心特色,教学聚焦社会需求导向,不仅招收应届毕业生,也为职场人士提供继续教育,在新加坡政府部门、公共服务机构及应用型岗位中认可度良好,申请截止最晚,备考时间最充裕
申请截止:2026.4.15(六校最晚)
语言要求:雅思6.5及以上
学制/学费:1–2年,学费区间2.8–3.0万新元/年(约合人民币14.4–15.5万元/年)
开放专业:全球安全与战略、人工智能与商业、社会工作
适合:本科背景普通(双非/专升本/大专+工作经验)、雅思未出分/未达标、想快速入学、跨专业申请的同学,核心优势的是门槛低、录取快、语言可配班,学位均受中留服认证,性价比突出。
1. 科廷大学新加坡分校(Curtin Singapore)|澳洲八大直属
合作/颁证:澳洲科廷大学(澳洲八大之一)直属分校,学位由澳洲科廷大学本校颁发,100%受中留服认证
核心优势:学制紧凑、入学灵活,商科与工程类专业热门,接受雅思内测,语言未达标可配语言班,无需漫长等待
申请时间:滚动招生,2026Fall建议4月前提交,确保9月顺利入学
语言要求:雅思6.5(单项6.0),可内测/配语言班(语言班时长根据成绩而定)
学制/学费:1年,学费区间3.0–3.5万新元/年(约合人民币15.5–18.1万元/年)
热门专业:国际商务、物流与供应链管理、MBA、信息技术
2. 詹姆斯库克大学新加坡校区(JCU Singapore)|澳洲直属
合作/颁证:澳洲詹姆斯库克大学直属校区,无中介参与,学位由本校直接颁发,中留服认证
核心优势:一年多次开学(2/5/8/11月),跨专业申请友好,心理学、信息技术专业强势,适合想灵活入学的同学
申请时间:滚动招生,2026Fall建议4月前提交
语言要求:雅思6.0,可配语言班
学制/学费:1–2年,学费区间20–30万人民币/年
热门专业:工商管理、国际旅游与酒店管理、信息技术、心理学
3. 新加坡管理学院(SIM)|英澳名校合作
合作/颁证:与英国伦敦大学、华威大学、澳洲伍伦贡大学等顶尖院校合作,学位由合作名校直接颁发,中留服认证
核心优势:共享英国罗素集团、澳洲八大教学资源,商科专业强势,课程设置贴合市场需求,性价比高,适合预算有限的同学
申请时间:滚动招生,2026Fall建议4月前提交
语言要求:雅思6.0–6.5(根据专业而定),可配语言班
学制/学费:1年,学费区间12–20万人民币/年
热门专业:工商管理、金融、市场营销、国际商务
4. PSB学院|英澳名校合作
合作/颁证:与澳洲纽卡斯尔大学、新西兰梅西大学、英国考文垂大学等合作,学位由合作名校颁发,中留服认证
核心优势:工程、数据分析、传媒专业热门,入学灵活,支持部分专升硕(需具备相关工作经验),跨专业申请门槛低
申请时间:滚动招生,2026Fall建议4月前提交
语言要求:雅思6.5,可配语言班
学制/学费:1年,学费区间15–17万人民币/年
热门专业:领导力与管理、数据分析、网络安全、传媒
私立/海外分校核心优势(对比公立)
门槛更低:本科均分70%+即可申请,部分接受大专+2年以上工作经验,跨专业申请友好,无需考研成绩也可提交
时间更灵活:一年多次开学,滚动招生,最快1–2个月即可拿到录取通知书,无需漫长等待审核
语言更宽松:可参加院校内测替代雅思,语言未达标可直接配语言班,部分专业接受大学英语六级成绩辅助申请
学制更短:多数专业为1年制,快速获得硕士学位,节省时间成本,早一步进入职场
认证有保障:合作方多为英澳顶尖名校,学位受中留服认证,回国可享受留学生落户、人才引进等政策

适合选公立大学的情况
本科背景好(985/211/双一流,均分80%+),或双非但均分优异(85%+)
目标顶尖学历,计划回国进大厂、国企、考公,看重院校全球排名与学术含金量
愿意冲刺雅思6.5+,接受相对严格的申请流程与审核标准
看重新加坡本地高端就业机会,希望进入新加坡科技、金融、生物医药等核心领域
适合选私立/海外分校的情况
本科背景普通(双非、专升本、大专+工作经验),均分70%–80%
雅思未出分、未达标,或不想花费大量时间备考雅思
想快速入学,希望2026年9月稳妥上岸,避免升学空窗期
预算相对有限,追求高性价比,希望1年快速获得硕士学位
跨专业申请,希望灵活适配,无需相关专业背景
学制短,升学效率高:公立大学多数专业为1–1.5年制,私立/分校多为1年制,相较于国内3年制硕士,能快速获得硕士学历,节省1–2年时间成本,早一步进入职场。
学历认证齐全,国内外就业双保障:六所公立大学+私立/分校合作的英澳名校,学位均受中留服认证,回国就业可享受留学生落户、人才引进等政策,在金融、科技、国企等领域认可度极高;新加坡本地就业可享受签证加速、高端就业准证(EP)申请优势。
就业优势显著:新加坡政府重点扶持半导体、金融科技、绿色能源、生物医药四大领域,相关专业毕业生就业需求旺盛,本地平均起薪约4000–6000新币(约合人民币2万–3万元);回国就业的新加坡留学生,凭借国际视野、双语优势,首年平均起薪可达15–25万元人民币。
时间完美衔接:申请窗口与考研后窗口期高度契合,3–4月提交申请,9月即可入学,无需空耗一年时间二战或等待下一年申请,实现无缝衔接升学。
考研的一次失利,从来不是人生的“终点”,而是重新选择赛道、开启全新可能的“起点”。新加坡公立+私立/海外分校双轨选择,从顶尖学府冲刺到稳妥保底,总有一款适配你的升学需求。
抓住2026Fall这波黄金申请机会,按照专属时间路线表高效推进,用专业的规划弥补考研的遗憾,在新加坡开启属于自己的深造与人生新赛道,愿每一位努力的学子都能斩获梦校Offer,奔赴更好的未来!
















