- • 2026全球最美大学公布:39...
- • 2026上海公务员拟录用名单出...
- • 重磅 | QS 2026世界大...
- • 共商新机遇,助力教育国际合作—...
- • 打破 “水硕” 偏见 | 国网...
- 手机:
- 18171447476
- 电话:
- 027-87058188
- 邮箱:
- 1349690850@qq.com
- 地址:
- 湖北省武汉市洪山路2号湖北科教大厦B座14楼
【导读】2026考研成绩已放榜,有人距理想院校一步之遥,也有同学因分数未达预期焦虑。其实升学不止一条路,考研积累的学术能力和本科背景,足以支撑大家转战英国留学,快速实现学历逆袭,掌握升学主动权。

想赶上2026秋季入学的同学注意,英国多所QS百强名校仍开放26fall硕士申请!英国硕士申请更看重综合能力,考研积累的专业知识和学术思维都是核心竞争力,帝国理工、LSE、UCL等顶尖名校均在招生,把握时间、备好材料,顺利拿OFFER不难。
结合2026QS世界大学排名,整理了仍接受26fall申请的英国百强名校+高性价比院校双清单,含核心优势、截止日期及申请提示,帮考研党精准选校、避免盲目申请:
Top 10
G5超级精英大学,QS全球前10
1. 帝国理工学院(Imperial College London)
2026QS世界排名:第6名(较去年上升2位,雇主声誉得分99.6,是本次排名变动中的最大赢家之一)
核心优势:英国G5成员,理工科、商科实力顶尖,尤其在工程学、计算机科学、金融科技等领域享誉全球,科研实力雄厚,与全球顶尖企业合作紧密,毕业生就业竞争力极强。学院拥有多个世界级科研中心,科研成果转化率高,学生可接触前沿技术与行业资源。
申请动态:热门商学院目前仍在接受26fall申请,采用分轮次录取模式,剩余两轮申请时间如下:
第三轮截止:2026年3月11日(结果公布2026年5月6日)
第四轮截止:2026年4月29日(结果公布2026年6月17日)
关键提示:商学院所有专业均要求较高等级语言成绩(雅思7.0,单项不低于6.5),不接受语言班,建议提前准备达标语言成绩;金融、会计等热门专业建议提交GMAT成绩(600+)提升竞争力,本科均分建议211/985院校88+、双非院校92+。
2. 伦敦大学学院(University College London, UCL)
2026QS世界排名:第8名(国际化程度得分97.8,国际学生与教师比例优势显著)
核心优势:G5成员,学科覆盖全面,人文社科、理工科、医学等领域均处于世界领先水平,2026年新增6个交叉前沿专业,包括数字创新、政治经济学等,适合不同背景的申请者。学校位于伦敦核心区域,交通便利,与全球多所顶尖院校有交换合作项目,学生可拓宽国际视野。
申请动态:部分热门学院仍在开放申请,不同学院截止日期不同,核心专业截止时间如下:
建筑环境学院、数学与物理科学学院:2026年3月27日
经济学:2026年5月8日
法学院:2026年5月30日
管理学院、工程科学学院、人口与健康科学学院、数据科学、公共政策等:2026年6月26日
关键提示:采用分层审核机制,根据本科院校是否在官方认可名单内设定不同均分要求,热门商科专业(如商业分析、金融)对均分要求较高(名单内院校87%+,名单外院校93%+),部分专业可接受带条件录取,后续补交语言成绩。
3. 伦敦政治经济学院(London School of Economics and Political Science, LSE)
2026QS世界排名:第35名(虽较去年下滑5位,但商科、社科实力依旧顶尖,雇主声誉与薪资溢价表现优异)
核心优势:全球社科领域的顶尖院校,经济学、金融学、国际关系、管理学等专业常年位居世界前列,毕业生多进入国际组织、知名企业及政府部门任职,适合文科、商科考研党转型申请。学校师资力量雄厚,多为行业权威学者,课程注重理论与实践结合,培养学生的批判性思维。
申请动态:采用滚动录取模式,最终申请截止日期为2026年5月27日。
关键提示:热门专业(如金融、数据科学)竞争激烈,可能会提前满位,建议尽早递交申请;部分专业要求提交GMAT成绩,无明确分数要求,但高分可提升竞争力,本科均分建议211/985院校85+、双非院校90+。
Top 100
QS百强热门院校,申请门槛适中
1. 爱丁堡大学(The University of Edinburgh)
2026QS世界排名:第10名(较去年上升3位,可持续发展研究方向得分95.4,凭借特色学科优势实现排名跃升)
核心优势:苏格兰顶尖学府,罗素集团成员,商科、法学、文学、医学等专业实力出众,商学院是其热门申请学院,课程设置兼具学术性与实用性。学校拥有丰富的学术资源,图书馆藏书量位居英国前列,同时注重国际化发展,国际学生占比高,文化氛围多元。
申请动态:热门商学院仍在接受26fall申请,分轮次录取,剩余两轮时间如下:
第四轮截止:2026年4月22日
第五轮截止:2026年6月10日
关键提示:商学院对本科均分要求较高,建议211/985院校均分85+,双非院校均分88+,部分专业要求提交语言成绩后再审核,雅思要求6.5-7.0,单项不低于6.0。
2. 曼彻斯特大学(The University of Manchester)
2026QS世界排名:第35名(英国第7名、欧洲第11名,科研实力与社会责任感突出,2025年THE世界大学影响排名全球第1)
核心优势:罗素集团成员,红砖大学代表,学科覆盖广泛,商学院、环发学院、工程学院是热门申请方向,2026年申请政策优化,材料简化、灵活度提升,3年制本科申请通道拓宽。学校与全球众多企业建立合作关系,提供丰富的实习和就业机会,毕业生就业率常年位居英国前列。
申请动态:热门商学院、环发学院均在接受26fall申请,分轮次录取,剩余三轮时间如下:
第二轮截止:2026年3月1日
第三轮截止:2026年5月3日
第四轮截止:2026年7月5日
关键提示:商学院取消强制推荐信要求,改为“推荐人联系方式备案”(招生办随机抽查30%),建议仍准备1封推荐信提升竞争力;部分专业新增AI+气候、数字健康等交叉学科,适合跨专业申请者,本科均分建议211/985院校80+、双非院校85+。
3. 伦敦国王学院(King's College London, KCL)
2026QS世界排名:第40名(罗素集团成员,医学、法学、人文社科实力强劲,位于伦敦市中心,地理位置优越)
核心优势:与UCL、LSE并称“伦敦三大学院”,医学、牙科学、护理学等专业位居世界前列,同时商科、传媒类专业也深受中国学生喜爱。学校拥有多个附属医院和科研机构,医学类专业实践机会丰富,商科专业注重职业能力培养,毕业生在伦敦就业优势明显。
申请动态:26fall硕士申请分轮次进行,具体时间如下:
首轮截止:2026年3月9日
终轮截止:2026年7月25日(具体专业视剩余名额而定)
关键提示:热门专业(如法学、传媒)建议在首轮截止前递交,后期名额紧张,审核标准会有所提高,本科均分建议211/985院校82+、双非院校87+,雅思要求6.5-7.0。
4. 布里斯托大学(University of Bristol)
2026QS世界排名:第51名(罗素集团核心成员、红砖大学代表,排名稳步提升,工程学、医学、法学等专业跻身全球前50)
核心优势:科研经费充足,与航空航天、生物科技等领域的顶尖企业合作紧密,为学生提供丰富的实践资源,理工科、商科申请热度较高。学校学术氛围浓厚,注重学生创新能力培养,工程类专业毕业生深受企业青睐,就业前景广阔。
申请动态:大部分硕士课程将于2026年8月27日截止申请;部分热门专业(如计算机、法学)会提前截止,建议尽早提交。
关键提示:硕士申请要求国内本科均分80%-88%,211/985高校学生要求稍低,双非学生需达到85%以上,热门专业均分要求普遍上浮5%,雅思要求6.5,单项不低于6.0。
5. 华威大学(University of Warwick)
2026QS世界排名:第45名(较去年上升7位,得益于数字校园投入与企业合作深化,国际学生满意度提升至91%)
核心优势:罗素集团成员,商科、经济学、数学等专业实力强劲,华威商学院(WBS)是欧洲顶尖商学院之一,与高盛、亚马逊等企业建立人才管道。学校地理位置优越,位于英格兰中部,交通便利,校园设施完善,学生生活质量高。
申请动态:大部分硕士课程将于2026年8月2日截止申请,热门商科专业建议在6月前递交,避免后期名额满额。
关键提示:商科专业对本科均分要求较高,建议211/985院校85+、双非院校90+,部分专业要求提交GMAT成绩,雅思要求7.0,单项不低于6.5。
6. 伯明翰大学(University of Birmingham)
2026QS世界排名:第89名(罗素集团成员,红砖大学代表,学科覆盖全面,性价比高,适合追求稳妥录取的考研党)
核心优势:英国第一所红砖大学,商科、工程学、教育学等专业实力扎实,校园环境优美,国际认可度高,毕业生就业前景广阔。学校注重国际化教育,与全球多所院校有合作项目,同时学费相较于伦敦地区院校更低,性价比突出。
申请动态:大部分硕士课程将于2026年8月28日截止申请,无严格分轮次,滚动录取,先到先得。
关键提示:本科均分要求211/985院校80+、双非院校85+,雅思要求6.5,单项不低于6.0,部分专业可接受语言班,适合语言成绩暂时未达标的同学。
7. 格拉斯哥大学(University of Glasgow)
2026QS世界排名:第67名(较去年上升9位,在科研成果转化与国际化发展方面取得显著进步)
核心优势:罗素集团成员,苏格兰历史最悠久的大学之一,商科、法学、医学等专业实力出众,课程设置灵活,适合跨专业申请。学校学费和生活费较低,性价比高,同时拥有丰富的学术资源和多元的文化氛围,国际学生满意度高。
申请动态:大部分学院热门专业采取分轮次申请模式,剩余轮次时间如下:
第四轮:2026年2月5日至2026年3月25日
第五轮:2026年3月26日至2026年5月13日
第六轮:2026年5月14日至2026年7月8日
关键提示:本科均分要求211/985院校80+、双非院校85+,雅思要求6.5,单项不低于6.0,部分专业可接受跨专业申请,无需相关背景。
8. 利兹大学(University of Leeds)
2026QS世界排名:第75名(罗素集团成员,商科、传媒、工程学等专业热门,申请门槛适中,适合本科背景中等的考研党)
核心优势:学科实力均衡,商学院是其王牌学院,同时传媒类专业在英国乃至全球都有较高知名度,毕业生就业率高。学校位于利兹市中心,交通便利,生活成本低于伦敦,同时注重实践教学,为学生提供丰富的实习机会。
申请动态:大部分硕士课程将于2026年7月31日截止申请,热门专业建议在5月前递交。
关键提示:本科均分要求211/985院校80+、双非院校85+,雅思要求6.5,单项不低于6.0,传媒类专业对语言成绩要求稍高(雅思7.0)。
9. 南安普顿大学(University of Southampton)
2026QS世界排名:第83名(较去年上升12位,新增人工智能与海洋科学交叉学科,校企合作课程增长45%)
核心优势:罗素集团成员,理工科实力强劲,计算机科学、电子工程、海洋科学等专业位居世界前列,科研商业化收入增长显著。学校与全球众多科技企业合作,理工科学生实习和就业机会丰富,同时学费适中,性价比高。
申请动态:大部分硕士课程将于2026年8月26日截止申请,滚动录取,热门理工科专业名额紧张。
关键提示:本科均分要求211/985院校80+、双非院校85+,雅思要求6.5,单项不低于6.0,理工科专业可接受跨专业申请,建议提交相关科研或实习经历提升竞争力。
10. 谢菲尔德大学(University of Sheffield)
2026QS世界排名:第96名(罗素集团成员,工科实力顶尖,被誉为“工程帝国”,性价比极高)
核心优势:工程学、材料科学、计算机科学等专业实力突出,与全球众多企业合作,实践机会丰富,适合理工科考研党转型。学校学费和生活费较低,校园环境优美,学术氛围浓厚,同时提供丰富的奖学金机会,减轻学生经济压力。
申请动态:大部分硕士课程将于2026年9月1日截止申请,是目前截止时间较晚的百强名校,适合赶不上其他院校截止日期的同学。
关键提示:本科均分要求211/985院校78+、双非院校83+,雅思要求6.5,单项不低于6.0,工科专业对本科背景要求较宽松,适合跨专业申请。
11. 杜伦大学(Durham University)
2026QS世界排名:第78名(罗素集团成员,英国老牌名校,学术氛围浓厚,商科、法学、教育学等专业实力强劲)
核心优势:英国第三古老的大学,学院制教学,学术声誉卓越,毕业生认可度高,适合注重学术氛围的申请者。学校位于杜伦市,生活成本较低,校园环境静谧,适合潜心学习,同时拥有丰富的学术资源和优质的教学质量。
申请动态:无固定截止时间,采用滚动录取模式,部分竞争激烈专业(如商科、法学)会提早截止,建议尽早递交。
关键提示:本科均分要求211/985院校82+、双非院校87+,雅思要求6.5,单项不低于6.0,学院制教学要求学生具备较强的自主学习能力和团队协作能力。
12. 诺丁汉大学(University of Nottingham)
2026QS世界排名:第97名(罗素集团成员,全球顶尖百强院校,英国第17名,是英国大学中毕业生进入高技能就业比例最高的院校)
核心优势:学科覆盖广泛,商科、工程学、医学等专业实力扎实,校园环境优美,同时拥有马来西亚、中国宁波两个海外校区,国际化程度高。学校学费适中,生活成本较低,同时提供丰富的实习和就业指导,帮助学生顺利就业。
申请动态:大部分硕士课程将于2026年8月17日截止申请,滚动录取,审核速度较快,适合想要快速拿到OFFER的同学。
关键提示:本科均分要求211/985院校80+、双非院校85+,雅思要求6.5,单项不低于6.0,部分专业可接受语言班,审核标准相对宽松,适合稳妥型申请者。
Top 200-300
高性价比院校
以下院校均为英国正规院校,受中国教育部认可,学费低、生活成本低,申请门槛适中,适合本科背景中等、预算有限的考研党,26fall仍在开放申请,性价比拉满:
1. 卡迪夫大学(Cardiff University)
2026QS世界排名:第154名(威尔士顶尖学府,罗素集团成员,综合实力强劲,排名稳步提升)
核心优势:学科覆盖全面,商科、传媒、工程学、医学等专业实力扎实,尤其传媒类专业在英国享有盛誉,被称为“英国传媒名校”。学校位于卡迪夫市,生活成本仅为伦敦的60%左右,学费相较于百强名校低1-2万英镑,性价比极高。
申请动态:大部分硕士课程将于2026年8月31日截止申请,滚动录取,审核速度快,无严格分轮次。
关键提示:本科均分要求211/985院校75+、双非院校80+,雅思要求6.5,单项不低于6.0,可接受语言班,适合语言成绩暂时未达标的同学,跨专业申请友好。
2. 纽卡斯尔大学(Newcastle University)
2026QS世界排名:第122名(罗素集团成员,英国老牌名校,综合实力强劲,国际认可度高)
核心优势:商科、工程学、医学、教育学等专业实力突出,商学院是其热门申请学院,课程设置实用性强,注重培养学生的职业能力。学校位于纽卡斯尔市,生活成本低,校园设施完善,同时提供丰富的奖学金机会,减轻学生经济压力。
申请动态:大部分硕士课程将于2026年9月1日截止申请,滚动录取,热门专业建议在7月前递交。
关键提示:本科均分要求211/985院校78+、双非院校83+,雅思要求6.5,单项不低于6.0,部分专业可接受跨专业申请,无需相关背景,审核标准宽松。
3. 利物浦大学(University of Liverpool)
2026QS世界排名:第176名(罗素集团成员,红砖大学代表,综合实力扎实,性价比突出)
核心优势:学科覆盖广泛,商科、工程学、医学、法学等专业实力强劲,学校科研实力雄厚,与全球众多企业合作,为学生提供丰富的实践机会。位于利物浦市,生活成本低,学费适中,同时学校对中国学生友好,申请成功率高。
申请动态:大部分硕士课程将于2026年8月29日截止申请,滚动录取,先到先得。
关键提示:本科均分要求211/985院校75+、双非院校80+,雅思要求6.5,单项不低于6.0,可接受语言班,适合预算有限、追求稳妥录取的考研党。
4. 贝尔法斯特女王大学(Queen's University Belfast)
2026QS世界排名:第202名(北爱尔兰顶尖学府,罗素集团成员,综合实力强劲,学费最低的罗素集团院校之一)
核心优势:商科、工程学、医学、法学等专业实力扎实,科研实力雄厚,学校学费仅为伦敦地区院校的50%-60%,生活成本极低,是预算有限学生的首选。同时学校提供丰富的奖学金,最高可覆盖全额学费。
申请动态:大部分硕士课程将于2026年8月31日截止申请,滚动录取,审核速度快,无严格分轮次。
关键提示:本科均分要求211/985院校75+、双非院校80+,雅思要求6.5,单项不低于6.0,可接受语言班,跨专业申请友好,适合本科背景中等、预算有限的考研党。
5. 莱斯特大学(University of Leicester)
2026QS世界排名:第236名(英国知名综合性大学,受中国教育部认可,学术实力扎实,性价比极高)
核心优势:商科、传媒、历史学、生物学等专业实力突出,课程设置兼具学术性与实用性,注重培养学生的实践能力。学校位于莱斯特市,生活成本低,学费适中,同时审核标准宽松,申请成功率高,适合想要快速拿到OFFER的考研党。
申请动态:大部分硕士课程将于2026年9月1日截止申请,滚动录取,热门专业建议在8月前递交。
关键提示:本科均分要求211/985院校75+、双非院校80+,雅思要求6.5,单项不低于6.0,可接受语言班,部分专业可接受专科背景(需有相关工作经验),门槛极低。
考研党转战英国留学指南
时间优势:英国硕士多为1年制,相较于国内2-3年制硕士,能快速完成学历提升,节省时间成本,同时26fall大部分院校仍有充足申请时间,无需等待明年。
竞争力匹配:考研期间复习的专业知识、学术思维,完全可以对接英国硕士申请的学术要求,本科均分达标+考研沉淀的专业基础,足以冲刺百强名校及高性价比院校。
材料准备:需尽快准备本科成绩单、语言成绩(雅思/托福)、个人陈述(PS)、推荐信等核心材料,部分院校可先递交申请,后补交语言成绩(具体以院校要求为准);高性价比院校材料要求更宽松,可简化准备流程。
截止提醒:热门院校、热门专业均采取“先到先得”原则,部分专业虽未到官方截止日期,但名额可能提前满额,建议尽快锁定目标院校,避免错失机会;高性价比院校截止时间较晚,适合赶不上百强院校截止日期的同学。
预算参考:伦敦地区院校学费+生活费每年约35-45万人民币,非伦敦地区(含高性价比院校)每年约25-35万人民币,可根据自身预算灵活选择。
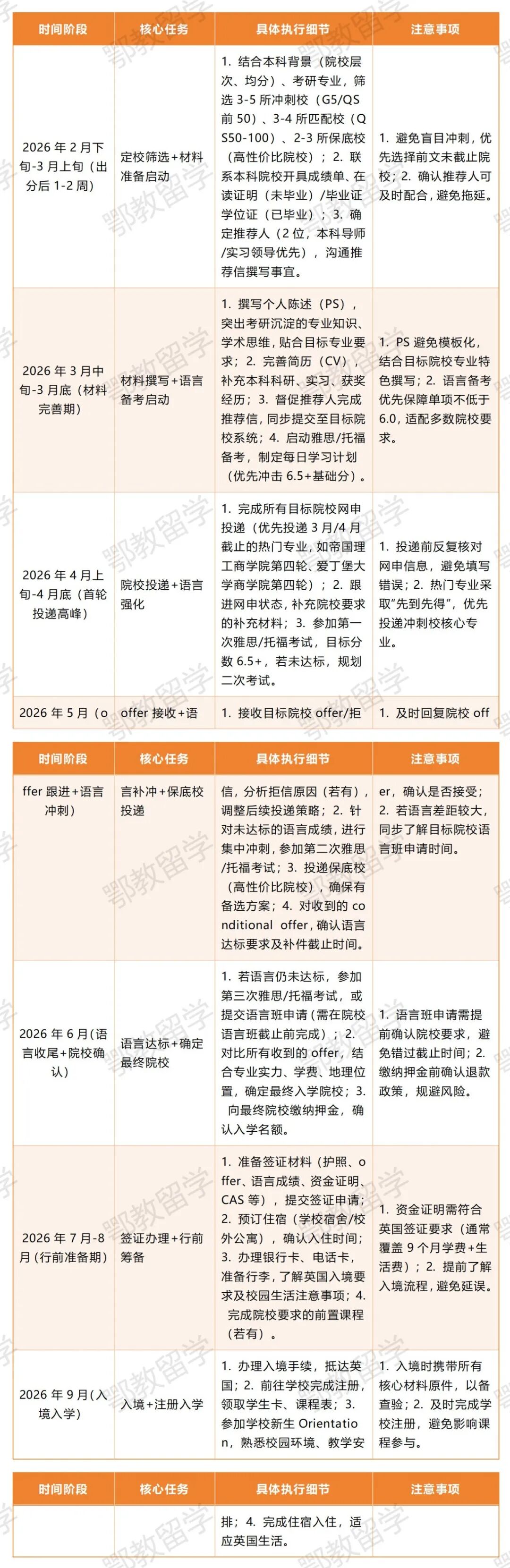
考研党冲26Fall进度规划(参考)

考研的结束,不是升学的终点,而是另一条通往顶尖名校的起点。抓住26fall英国留学的末班车,无论是冲刺QS百强,还是选择高性价比院校,都能实现学历逆袭,让考研的沉淀成为你奔赴更好未来的底气!



