- • 2026全球最美大学公布:39...
- • 2026上海公务员拟录用名单出...
- • 重磅 | QS 2026世界大...
- • 共商新机遇,助力教育国际合作—...
- • 打破 “水硕” 偏见 | 国网...
- 手机:
- 18171447476
- 电话:
- 027-87058188
- 邮箱:
- 1349690850@qq.com
- 地址:
- 湖北省武汉市洪山路2号湖北科教大厦B座14楼
【导读】作为英语圈第六古老的综合研究型大学,爱丁堡大学自1583年建校以来,以“苏格兰之王”的美誉稳居全球顶尖行列。它是唯一横跨罗素集团等三大国际学术联盟的苏格兰高校,AI、医学、语言学等学科领跑全球,400多年学术底蕴与“北方雅典”的北欧风情交相辉映。这里兼具顶尖科研资源与高就业竞争力,是追求学术深度与文化体验的留学申请者的理想殿堂。
爱丁堡大学(The University of Edinburgh)始建于1583年,植根于苏格兰文艺复兴的学术沃土,是英语圈国家中第六古老的综合研究型大学,素有“苏格兰之王”的美誉。从16世纪国王詹姆斯六世推动建校以提升苏格兰文化科学水平,到18世纪成为欧洲启蒙运动的核心阵地,再到21世纪跻身全球顶尖高校行列,400余年的学术传承中,学校始终以“探索未知、追求卓越”为使命。本杰明・富兰克林曾盛赞:“世界上没有任何一所大学可以和爱丁堡大学相提并论”,这份认可正是其学术实力的最佳注脚。
作为唯一同时跻身罗素大学集团(英国常春藤联盟)、科英布拉集团及欧洲研究型大学联盟的苏格兰高校,爱丁堡大学的学科布局覆盖自然科学、医学、工程、人文社科、艺术等全领域,既坚守中世纪学术传统的严谨,又持续引领现代科研创新的浪潮。其主校区坐落于苏格兰首府爱丁堡市中心,这座被誉为“北方雅典”的城市,2012年击败伦敦、巴黎等城市获评“欧洲最佳旅游目的地”,城堡、石板路与哥特风建筑交织成独特的城市肌理,全球闻名的爱丁堡艺术节更让整座城市充满艺术活力。交通上,1小时飞机直达伦敦,发达的公路与铁路网络联通全英,兼具国际都市的便捷性与宜居小镇的静谧,为学生提供“学术+生活”双优的成长环境。
学术实力方面,学校在全球权威排名中持续领跑:2026年QS世界大学排名第34名,2025年泰晤士高等教育(THE)排名第30名;历史上曾创下2019年QS第18名、2018年上海交大世界大学学术排名第28名的亮眼成绩。在英国官方RAE2008研究排名中,科研水平位列全英第5名,数学、物理、医学等多个学科的科研成果转化率居全英前列,学术声誉与科研影响力获国际社会高度认可。
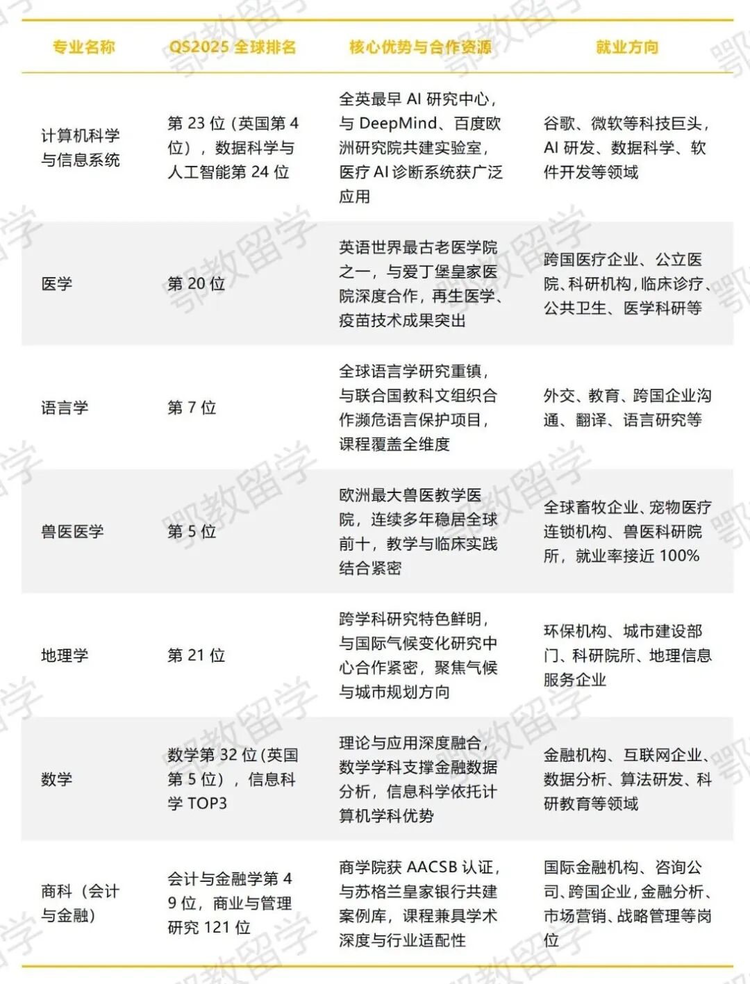
爱丁堡大学以多学科均衡发展为核心,多个专业在QS2025世界大学学科排名中稳居全球前列,尤其在AI、医学、语言学等领域形成核心竞争力,课程设置深度对接行业需求,核心专业实力如下表所示:

此外,学校强调跨学科协同创新,设立气候变化研究中心、神经科学研究中心等多个跨学科平台,并与哈佛大学、清华大学等全球名校开展双学位项目与联合科研,推动前沿科技与社会科学融合发展。
1. 语言要求(雅思IELTS)
本科/硕士主流专业(商科、教育、计算机等):总分7.0分,单科不低于6.5分; 兽医医学、部分工程专业:总分6.5分,单科不低于6.0分; 硕士语言直升班:总分6.0分,单科不低于5.5分,完成10-12周课程且考核通过后,可直接衔接硕士正课,无需再考雅思。
2. 学术成绩要求
本科:A-Level成绩通常要求AAB-A*AA,IB成绩36-38分;国内高考成绩需达到本省一本线以上,部分专业要求超一本线 50 分,同时需提供雅思成绩; 硕士:本科GPA需达80%-85%(百分制),985/211院校申请者可适当放宽至 75%-80%,双非院校申请者建议不低于85%;部分热门专业(如计算机、商科)要求更高,竞争激烈; 附加评估:文科专业侧重写作能力与推荐信质量,需提交1-2篇学术论文或个人陈述;理工科专业重点考察科研经历与学术成果,有论文发表、科研项目参与经历者优先;艺术专业需提交作品集。
1. 费用明细(2025年国际生参考,汇率按£1≈¥9.2粗算)
学费
理工/文科硕士每年£28,000-35,000(约26万-32.5万元),医学、商学院热门专业每年£38,000-45,000(约35万-41.4万元);本科每年£23,000-30,000(约21.2万-27.6万元); 生活费
每年£12,000-15,000(约11.1万-13.9万元),含住宿(学校宿舍每周£150-250,校外合租每周£120-180)、餐饮(每月£300-400)、交通(学生卡可享公交折扣,年卡约£300)、日常开销(书籍、娱乐等每月£200-300); 奖学金
学校为国际生提供多种奖学金,包括merit-based奖学金(覆盖学费10%-50%)、科研奖学金(针对博士申请者)、国家留学基金委合作奖学金,部分专业还设有企业赞助奖学金。
2. 生活场景体验
爱丁堡的气候虽冬季寒冷(平均气温0-8℃)但温和湿润,夏季凉爽(平均气温10-20℃),适合专注学习与生活。城市生活便利,市中心遍布超市、餐厅、书店,学生可享受专属折扣;校园内有24小时开放的图书馆、健身房、学生活动中心,超过300个学生社团涵盖学术、体育、艺术等领域,满足多元兴趣需求。饮食方面,既有苏格兰传统美食(如哈吉斯、炸鱼薯条),也有全球风味餐厅,学校食堂提供素食、清真等多种选择,满足不同饮食需求。此外,城市安全系数高,社区氛围友好,国际生迎新服务完善,帮助新生快速适应海外生活。
爱丁堡大学毕业生的就业竞争力全球公认,毕业半年就业率约90%,就业领域覆盖金融、科技、咨询、文化创意、学术科研、公共服务等多个行业。学校所在地爱丁堡作为苏格兰经济中心,就业资源高度集中,典型雇主包括苏格兰皇家银行(RBS)、百度欧洲研究院、苏格兰政府、跨国医疗企业(如阿斯利康)、国际科技巨头(如亚马逊、IBM)等。
核心就业优势体现在三方面:一是学科与行业高度适配,尤其是AI与医学交叉领域、金融科技方向,全球需求量大,薪资水平领先;二是学校就业服务完善,提供简历修改、面试辅导、企业招聘会等一站式服务,每年举办超过200场企业宣讲会;三是遍布全球的杰出校友网络,包括达尔文、休谟、彭斯等历史名人,以及当代商业领袖、科研专家,为毕业生提供广阔的职业发展平台与人脉资源。
爱丁堡大学以400多年学术底蕴为基石,兼具顶尖学科实力、独特北欧风情与高就业竞争力,适合以下申请者:
追求“学术深度+文化体验”双重价值,渴望在历史底蕴浓厚的校园中深耕专业; 意向申请AI、医学、语言学、商科等优势领域,希望获得全球顶尖的教学与科研资源; 能适应温和寒冷的气候,喜欢慢节奏、高宜居度的城市生活; 具备一定的学术基础与语言能力,愿意投入精力备战申请,追求长远职业发展。
咨询与申请
如需了解更多专业培养方案、详细申请流程、奖学金申请政策及签证办理指南,鄂教留学专业的留学指导团队可为你提供精准的申请规划与个性化方案。我们依托多国教育体系深度研究能力、丰富的院校沟通资源与案例库,以及专业顾问团队的一对一指导,从选校定位、文书优化、材料准备到面试辅导、行前准备,全方位助力你高效备战,顺利开启名校深造之旅。爱丁堡大学期待与你携手书写卓越篇章!
上一篇: 「硕士专题」新加坡SIM-英国伯明翰大学硕士招生简章
下一篇: 宾夕法尼亚大学本硕招生简章




